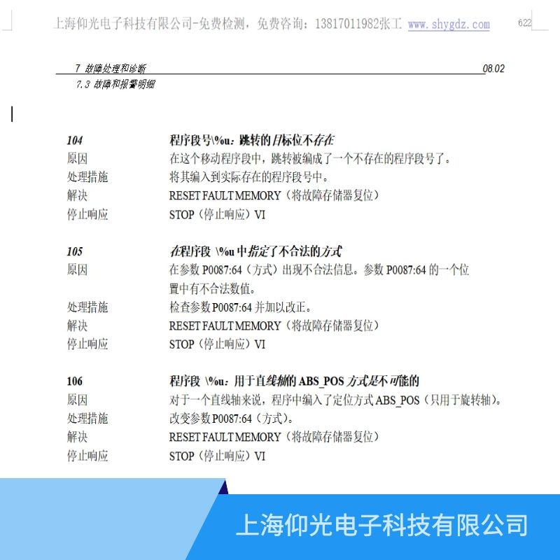
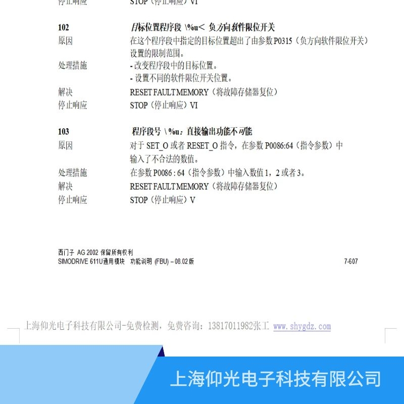
故障代碼解析:103程序段號 \ %u:直接輸出功能不可能-西門子611u驅動電源報103故障代碼維修
故障原因:對于 SET_O 或者 RESET_O 指令,在參數 P0086:64(指令參數)中輸入了不合法的數值。
處理措施:在參數 P0086 : 64(指令參數)中輸入數值 1,2 或者 3。
處理結果:RESET FAULT MEMORY(將故障存儲器復位)停止響應STOP(停止響應)V
故障代碼解析:104程序段號\%u:跳轉的目標位不存在-西門子611u驅動電源報104故障代碼維修
故障原因:在這個移動程序段中,跳轉被編成了一個不存在的程序段號了。
處理措施:將其編入到實際存在的程序段號中。
處理結果:RESET FAULT MEMORY(將故障存儲器復位)停止響應STOP(停止響應)VI
故障代碼解析:105在程序段 \%u 中指定了不合法的方式-西門子611u驅動電源報105故障代碼維修
故障原因:在參數 P0087:64(方式)出現不合法信息。參數 P0087:64 的一個位置中有不合法數值。
處理措施:檢查參數 P0087:64 并加以改正。
處理結果:RESET FAULT MEMORY(將故障存儲器復位)停止響應STOP(停止響應)VI

西門子611u驅動電源報103故障代碼維修,西門子611u驅動電源報104故障代碼維修,西門子611u驅動電源報105故障代碼維修
上海仰光電子科技有限公司專業提供6SN1145伺服電源電源跳閘,黃燈不亮,缺相,欠壓,過壓,炸模塊,無輸出,輸出電壓低,輸出點無輸出,紅色燈亮,啟動無反應,不能啟動維修、無顯示維修、開關電源損壞維修、模塊損壞維修、接地故障維修、不能調速維修、限流運行維修等。配件齊全,面向全國,免費檢測,免費咨詢,有測試平臺,修好測試好發出,修不好不收費用。
維修6SN1145-1AA00-0AA0、維修6SN1145-1AA00-0CA0、維修6SN1145-1AA01-0AA0、
維修6SN1145-1AA01-0AA1、維修6SN1145-1AB00-0CA0、維修6SN1145-1BA00-0BA0、
維修6SN1145-1BA00-0CA0、2維修6SN1145-1BA00-0DA0、維修6SN1145-1BA01-0BA0、
維修6SN1145-1BA01-0BA1、維修6SN1145-1BA01-0DA0、維修6SN1145-1BA01-0DA1、
維修6SN1145-1BA02-0CA0、維修6SN1145-1BA02-0CA1、維修6SN1145-1BB00-0DA0、
維修6SN1145-1BB00-0DA1、維修6SN1145-1BB00-0EA0、維修6SN1145-1BB00-0EA1、
維修6SN1145-1BB00-0FA0、維修6SN1145-1BB00-0FA1、維修6SN1145-1BB00-0FA1
維修6SN1145-1AA01-0AA1、維修6SN1145-1BA01-0BA1、維修6SN1145-1AA00-0CA0、
維修6SN1145-1BA02-0CA1、維修6SN1145-1BA01-0DA1、維修6SN1145-1BB00-0EA1、
維修6SN1146-1AB00-0BA0、維修6SN1146-1AB00-0BA1、維修6SN1146-1AB00-0CA0、
維修6SN1146-1AB01-0AA0、維修6SN1146-1BB00-0BA0、維修6SN1146-1BB00-0CA0、
維修6SN1146-1BB00-0DA0、維修6SN1146-1BB00-0DA1、維修6SN1146-1BB00-0EA0、
維修6SN1146-1BB00-0EA1、維修6SN1146-1BB00-0FA0、維修6SN1146-1BB00-0FA1、
維修6SN1146-1BB01-0BA0、維修6SN1146-1BB01-0BA1、維修6SN1146-1AB00-0BA1、
西門子802D數控按鍵不靈維修,802D黑屏無顯示進不了系統維修,西門子802D死機維修,死機無反應維修,不能使用維修,西門子802D按鍵不靈維 修,按鍵無反應維修,更換按鍵面板壞維修,西門子802D維修,802D西門子數控系統維修,802D操作面板維修。西門子802D按鍵不靈維 修,802D按鍵無反應維修,按鍵無法使用維修,按鍵面板壞維修,按鍵膜維修銷售,可提供現場維修服務。西門子觸摸屏維修,西門子802S屏維修,西門子 802C控制面板維修,西門子840D維修,西門子操作面板更換,通訊不上維修,黑屏維修,花屏維修,維修西門子數控802D,802D數控維修,上海維修西門子數控802D,專業維修西門子802CD,西門子操作面板802D維修代理,上海西門子操作面板802D代理維修,Sinumerik 802D SL 數控系統維修
SIEMENS 802D系統,開機時報警:ALM380500、400015、400000.02501故障維修, 026102. 025202;驅動器顯示ALM599故障修理,西門子伺服電機編碼器零位點的調試, 1 1 ALM380500:PROFIBUS DP驅動器連接出錯,ALM400015:PROFIBUS DP UO連接出錯。
,ALM400000: PLC停止。 025202驅動器出錯。 ,025202:驅動器1出錯,通信無法進行。
ALM026102:驅動器不能更新, ALM599:802D與驅動器之間的循環數據轉換中斷。
機床開機時,伺服驅動器可以顯示'RUN",表明伺服驅動系統可以通過自診斷驅動器的硬件應無故障。
轉載請注明出處:上海仰光電子科技專業伺服驅動器維修,伺服電機維修
本文鏈接:http://m.52it.com.cn/fuwu/Services_Show7656.htm
伺服驅動器維修 伺服電機維修 觸摸屏維修 變頻器維修
電話:021-50157782
手機:13817011982 微信同號
郵箱:shygdzi@163.com
聯系人:張工
網址:http://m.52it.com.cn
【 我們確保修好測試好給客戶!!!!】
下一篇:沒有了
